Product Summary
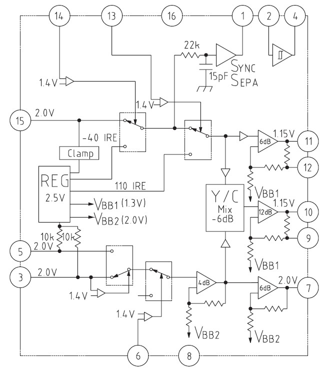
The MM1029A is a video amp IC that supports S and also has a superimpose function. Amp gain of the MM1029A is as follows : 6dB for Y signal amplification, 10dB for C signal amplification and 6dB for composite signal amplification. A 75Ω driver is built in.
Parametrics
MM1029A Absolute Maximum Ratings: (1)Storage temperature TSTG: -40~+125 ℃; (2)Operating temperature TOPR: -20~+75 ℃; (3)Power supply voltage VCC max: 7 V; (4)Allowable loss Pd: 350 mW.
Features
MM1029A features: (1)Supports S-VHS; (2)Built-in superimpose function; (3)Built-in Y-C mix circuit; (4)Vertical/horizontal sync signal output pin; (5)Amp gain : 6dB for Y signal, 10dB for C signal and 6dB for composite signal; (6)Built-in clamp circuit (for Y signal only); (7)Built-in monitor cut function; (8)75Ω driver built in; (9)Frequency response: Y : 7MHz; C : 5MHz; (10)Power supply voltage: 4.7V~5.3V.
Diagrams

![]() |
![]() MM100PG10HA |
![]() Honeywell |
![]() Industrial Pressure / Force Sensors Pressure Transducers |
![]() Data Sheet |
![]()
|
|
||||||||||||||||
![]() |
![]() MM100PG1HA |
![]() Honeywell |
![]() Industrial Pressure / Force Sensors Pressure Transducers |
![]() Data Sheet |
![]()
|
|
||||||||||||||||
![]() |
![]() MM100PG1QA |
![]() Honeywell |
![]() Industrial Pressure / Force Sensors TRANS MM 100 PSIG 1/8 NPT SST PRESSURE |
![]() Data Sheet |
![]()
|
|
||||||||||||||||
![]() |
![]() MM103J1F |
![]() |
![]() THERMISTOR NTC 10K OHM MELF |
![]() Data Sheet |
![]()
|
|
||||||||||||||||
![]() |
![]() MM104J1F |
![]() |
![]() THERMISTOR NTC 100K OHM MELF |
![]() Data Sheet |
![]()
|
|
||||||||||||||||
![]() |
![]() MM1038 |
![]() Other |
![]() |
![]() Data Sheet |
![]() Negotiable |
|
||||||||||||||||
(Hong Kong)









