Product Summary
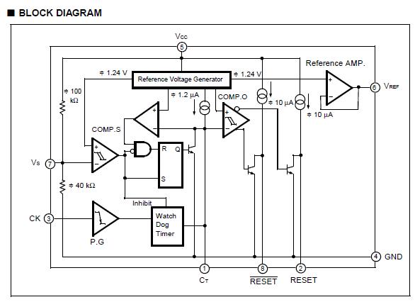
The MB3773 is a Power Supply Monitor with Watch-Dog Timer. The MB3773 generates the reset signal to protect an arbitrary system when the power-supply voltage momentarily is intercepted or decreased. It is IC for the power-supply voltage watch and Power on reset is generated at the normal return of the power supply. The MB3773 sends the microprocessor the reset signal when decreasing more than the voltage, which the power supply of the system specified, and the computer data is protected from an accidental deletion. In addition, the watchdog timer for the operation diagnosis of the system is built into, and various microprocessor systems can provide the fail-safe function. If the MB3773 does not receive the clock pulse from the processor for an specified period, it generates the reset signal.
Parametrics
MB3773 absolute maximum ratings: (1)Supply voltage, VCC: -0.3 to +18 V; (2)Input voltage, VS: -0.3 VCC+0.3 (≤+18) V; VCK: -0.3 to +18 V; (3)RESET, RESET Supply voltage, VOH: -0.3 to VCC+0.3 (≤+18) V; (4)Power dissipation (Ta ≤+85℃), PD: 200 mW max; (5)Storage temperature, TSTG: -55 to +125℃.
Features
MB3773 features: (1)Precision voltage detection (VS = 4.2 V ± 2.5 %); (2)Detection threshold voltage has hysteresis function; (3)Low voltage output for reset signal (VCC = 0.8 V Typ); (4)Precision reference voltage output (VR = 1.245 V ± 1.5%); (5)With built-in watchdog timer of edge trigger input; (6)External parts are few.(1 piece in capacity); (7)The reset signal outputs the positive and negative both theories reason.
Diagrams

| Image | Part No | Mfg | Description | ![]() |
Pricing (USD) |
Quantity | ||||||||||||||||||||||
|---|---|---|---|---|---|---|---|---|---|---|---|---|---|---|---|---|---|---|---|---|---|---|---|---|---|---|---|---|
![]() |
![]() MB3773 |
![]() Other |
![]() |
![]() Data Sheet |
![]() Negotiable |
|
||||||||||||||||||||||
![]() |
![]() MB3773PF-ERE1 |
![]() |
![]() IC VOLT SUPERVISOR 8-SOP |
![]() Data Sheet |
![]()
|
|
||||||||||||||||||||||
![]() |
![]() MB3773PF-G-BND-JNE1 |
![]() |
![]() IC POWER SUPPLY MONITOR 8SOP |
![]() Data Sheet |
![]()
|
|
||||||||||||||||||||||
![]() |
![]() MB3773PF-G-BND-JN-ERE1 |
![]() |
![]() IC PWR SUPPLY MON W/WD 8SOP |
![]() Data Sheet |
![]()
|
|
||||||||||||||||||||||
(Hong Kong)










